微 网 高 通

名称描述内容
无线自组网模块WM120A
    发布时间: 2025-04-21 21:02    

一款低功耗,小体积,支持远程休眠唤醒的Sub-G自组网模块

无线自组网模块WM120A

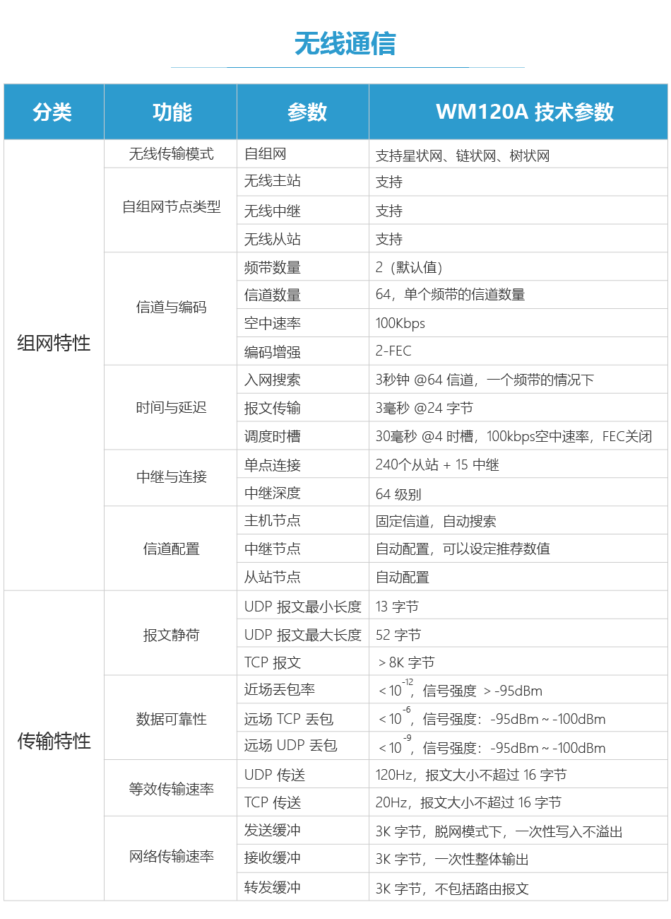
无线通信模块WM120A,工作频段433MHz,内置WiMi-net自主研发无线自组网通信协议和TCP传输控制协议。

无线通信模块WM120A具有业内领先的超低功耗、支持休眠唤醒、接收灵敏度高、性价比高、传输速率高、低成本,小体积等优点。体积18mm*33mm,通信距离500m(开阔地视距)。

该模块支持基于SDK的二次开发,无需用户外部配置独立的单片机。主要应用于电子医疗三测仪、仪器仪表、油田多种传感器的低功耗高速数据采集等领域。





WM120A--无线通信--2024.11.1...pngWM120A--用户接口--2024.11.1..png

WM120A--尺寸图.png

WM120A--信号说明.png

     目前WiMi-net无线自组网系列产品都支持 TI 和 SiLicon Labs 这两大射频平台,在无线模块型号中可具体区分,“A”表示模块是SiLicon Labs射频平台,“B”表示模块是 TI 射频平台。无线模块内部的 CPU 是 ARM CM-3,所有的无线模块都支持自组网传输和透明传输。针对用户不同需求,可满足远距离、超低功耗自组网的需求。



WiMinet 自组网模型.png




设计,为更有效传播
IPRODUCT / 经营项目